首页
思政教育
辅导员队伍建设
校园生活
他山之石
就业信息
有问必答
联系我们
山东大学
|
齐鲁医学院
首页
思政教育
辅导员队伍建设
校园生活
他山之石
就业信息
有问必答
联系我们
就业信息
就业信息
当前位置:
首页
>
就业信息
> 正文
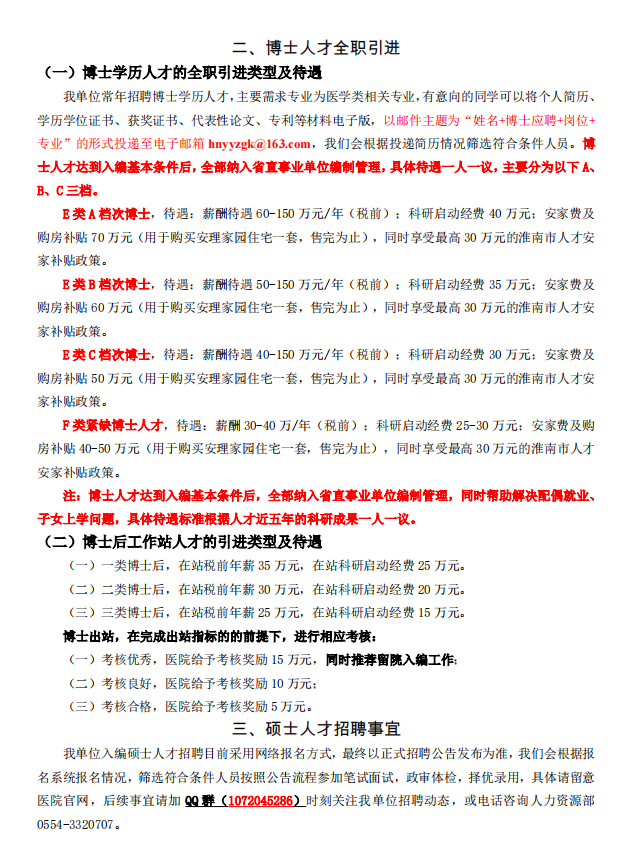
安徽理工大学第一附属医院2026年博士学历人才引进
作者: 来源: 发布时间:2026年04月10日 08:34 浏览次数:
上一条:
2026年威海市市直卫生健康系统事业单位公开招聘工作人员公告
下一条:
首都医科大学附属北京中医医院面向应届毕业生(含社会人员)公开招聘公告(第二批)
【
关闭
】
版权所有 © 山东大学齐鲁医学院
地址:山东省济南市历下区文化西路44号 邮编:250012