首页
思政教育
辅导员队伍建设
校园生活
他山之石
就业信息
有问必答
联系我们
山东大学
|
齐鲁医学院
首页
思政教育
辅导员队伍建设
校园生活
他山之石
就业信息
有问必答
联系我们
就业信息
就业信息
当前位置:
首页
>
就业信息
> 正文
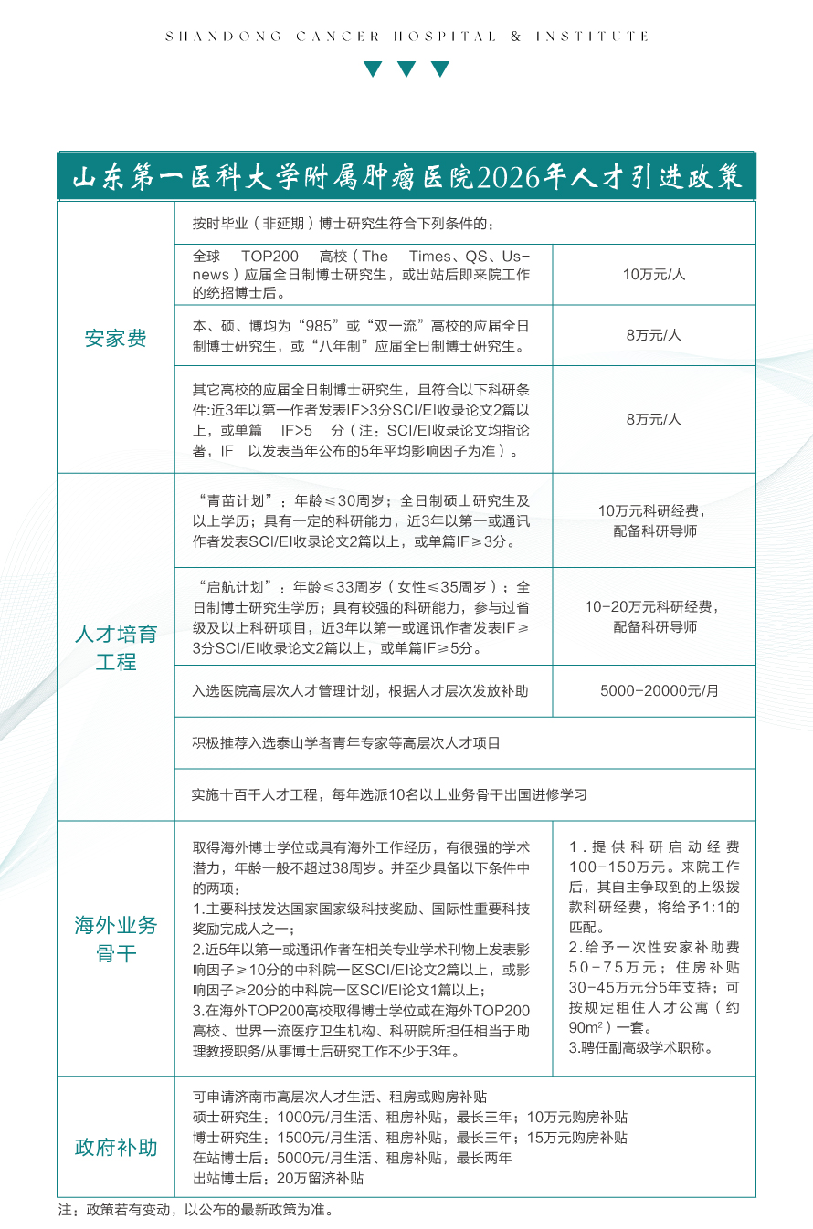
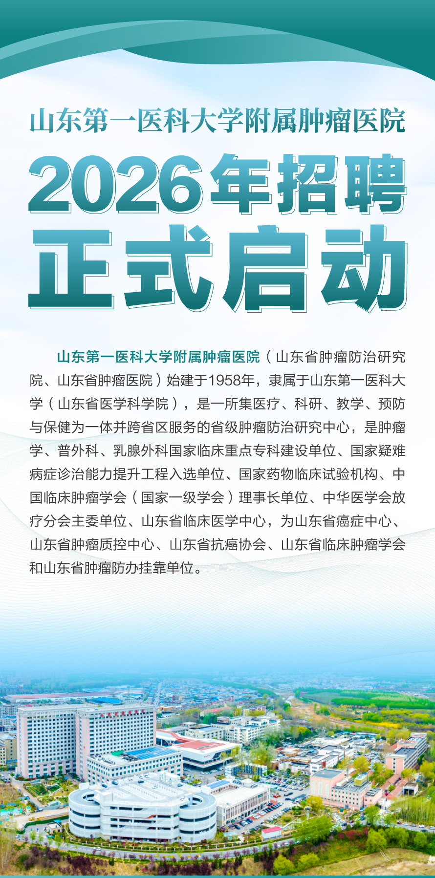
山东第一医科大学附属肿瘤医院2026年招聘正式启动
作者: 来源: 发布时间:2025年10月23日 10:27 浏览次数:
上一条:
中国人民解放军联勤保障部队三亚康复疗养中心秋季双选会
下一条:
第28届全国卫生健康人才招聘会(山东)应聘须知
【
关闭
】
版权所有 © 山东大学齐鲁医学院
地址:山东省济南市历下区文化西路44号 邮编:250012